news
新闻资讯
nyban
新闻资讯

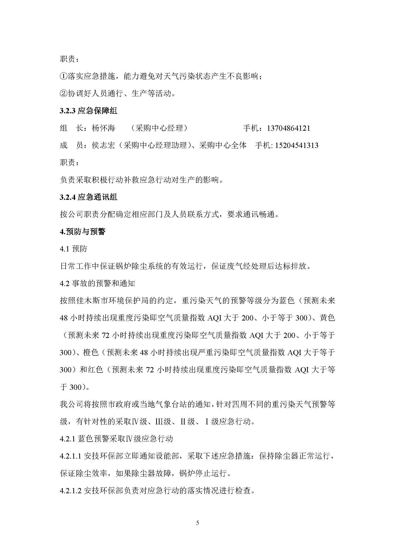
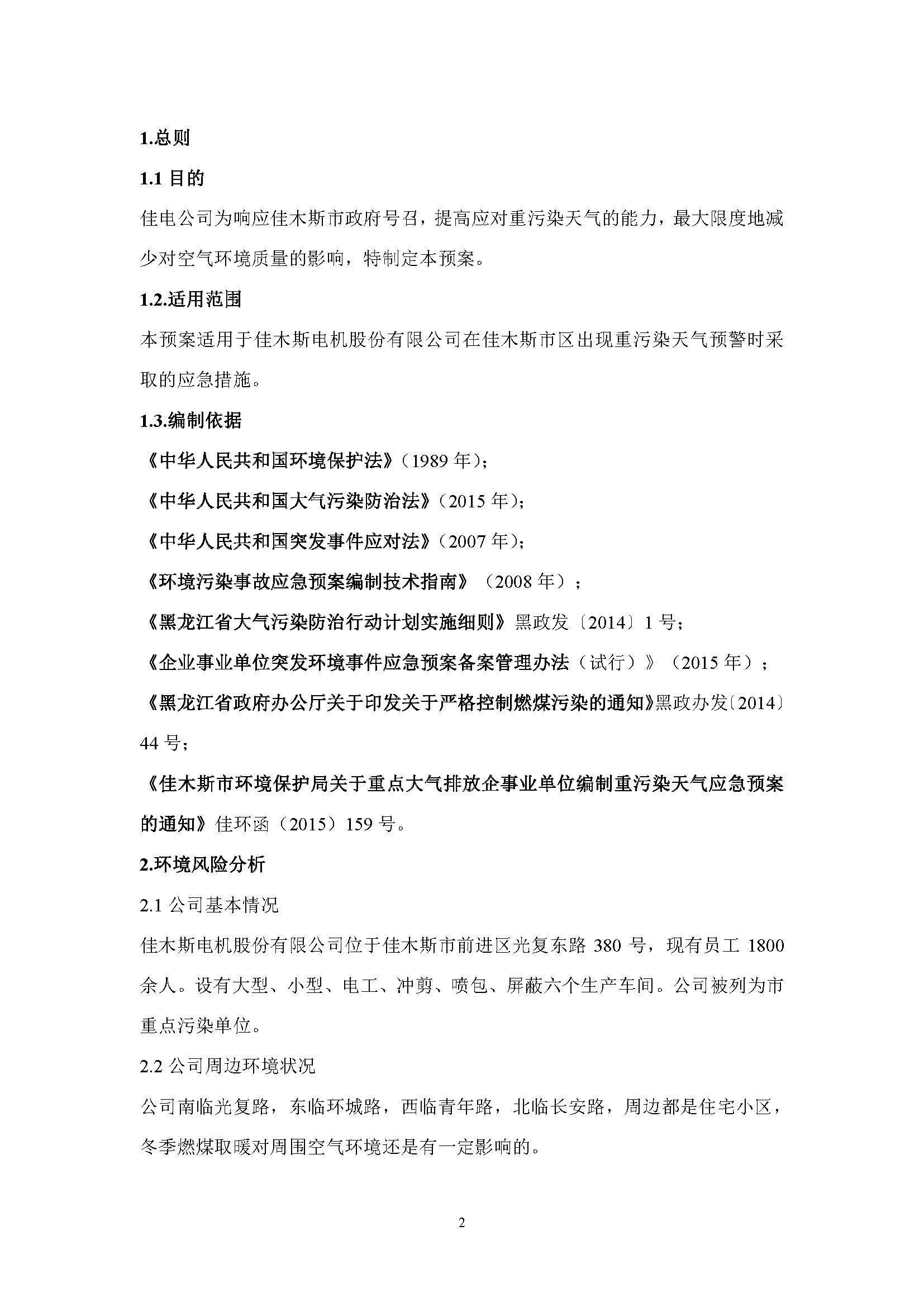
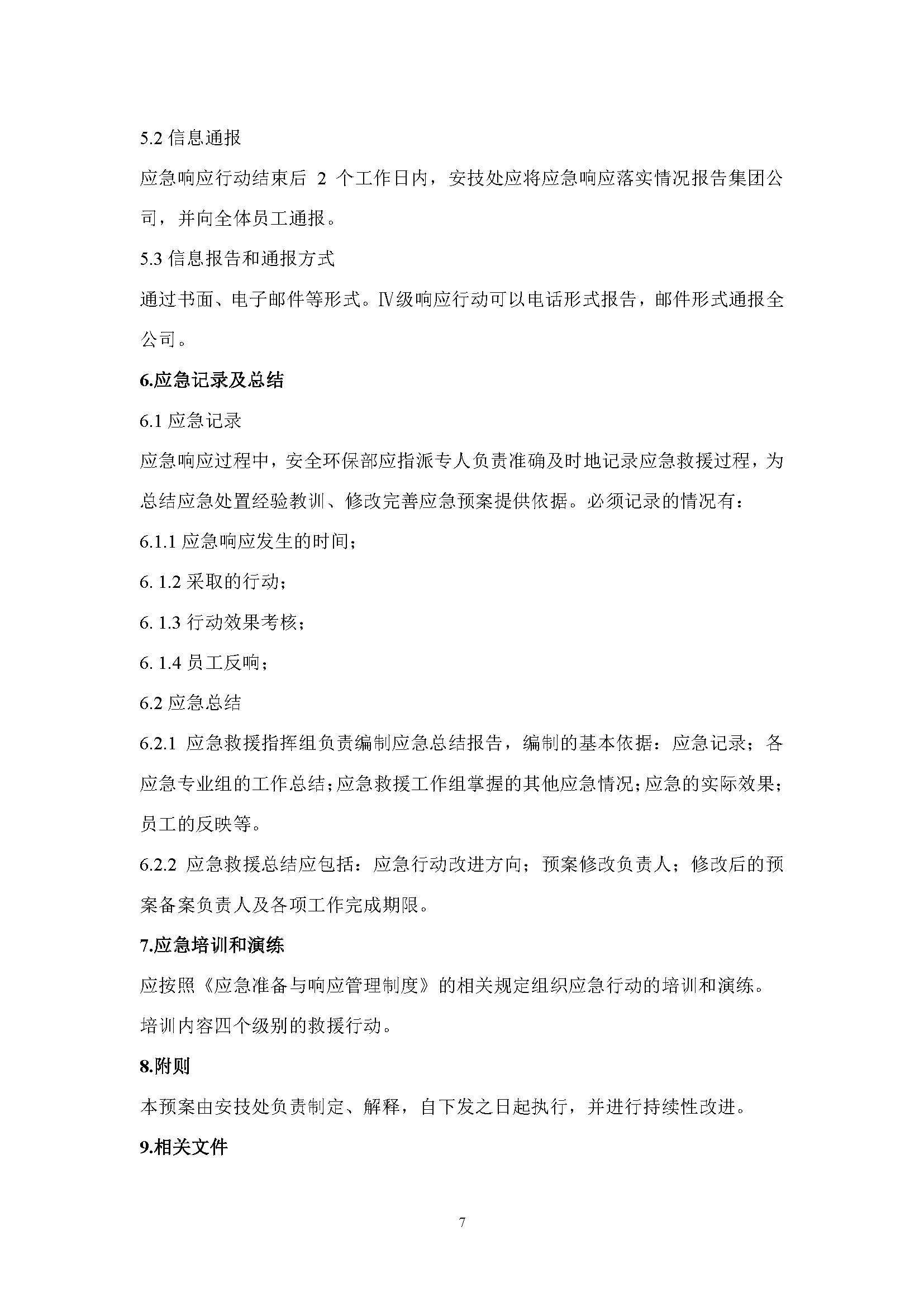
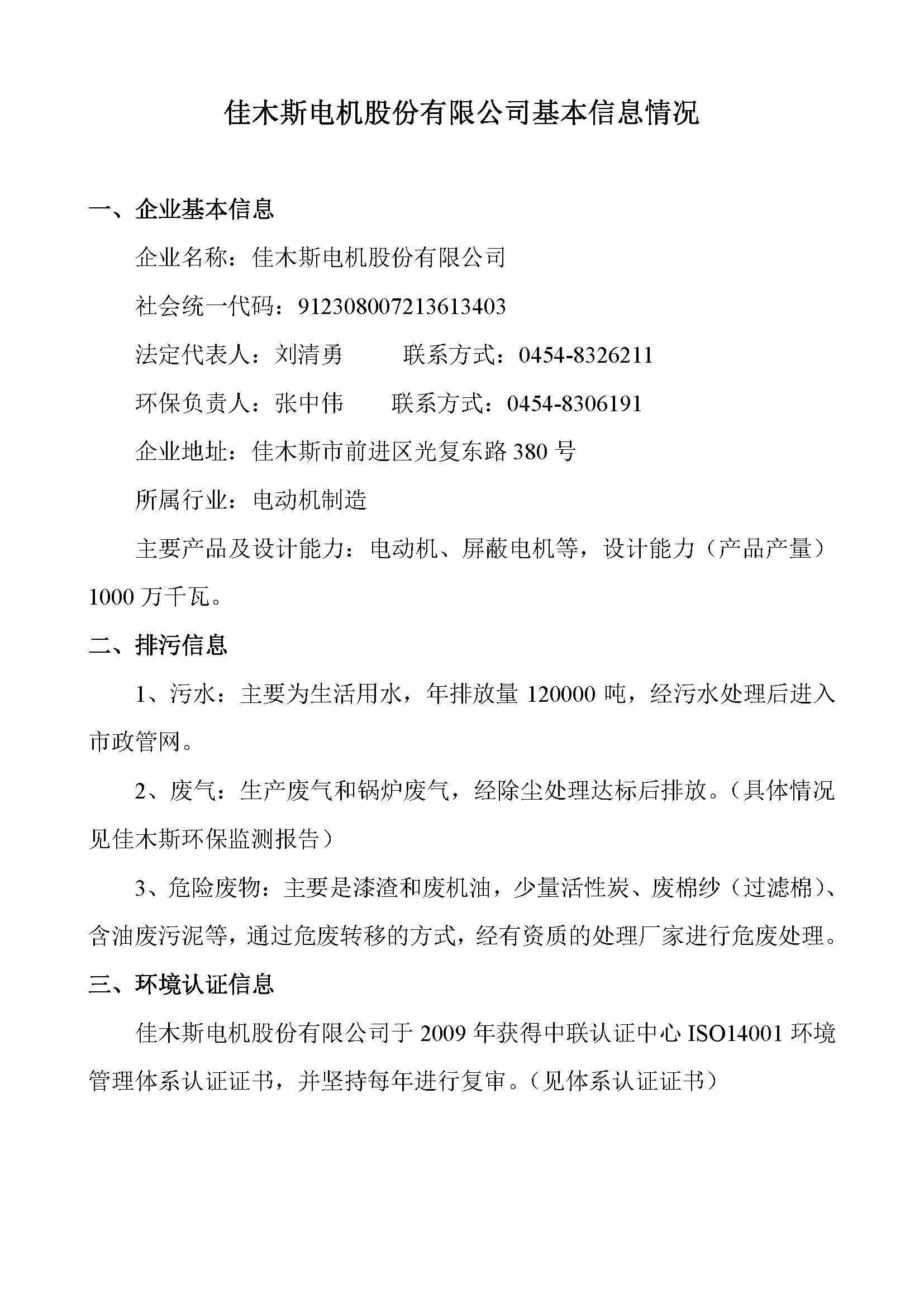
suncitygroup太阳集团股份公司企业环境信息公开

起源:

浏览量:

颁布功夫:2020-04-23

   依照佳木斯市环保局关于企业环境信息公开的要求,现将suncitygroup太阳集团股份公司涉及有关的环境信息进行公开: 

03C4DD6AFBB791945F38E8A0497_9A948A99_211EB.jpg?e=98D8A970C14FB20A5DE4EE06914_2B545E1E_37AC1.jpg?e=545E195BC149BA884A740B8D7FB_C7F709BA_30B2F.jpg?e=3BAC0C4FA95428A96C8ABB5E515_4138C9CC_4286E.jpg?e=64728F3D2B147CD3E4277AE2352_BBF6915F_26C9F.jpg?e=463E9C7D50CF898EE6E7CEC1A42_43EBB814_AA28.jpg?e=2EB925F893A921175F1139C7964_5E0F8589_361D4.jpg?e=32D20A8ED9360D99A43E469373E_757237B4_3437E.jpg?e=F00FF9E1F741F4A4353D8E506C9_BCDCAC99_3FE98.jpg?e=99930DD55CFE9808D1DC9F69932_EE2AB34C_35029.jpg?e=21FCF02487E73CC218DDCD7B5F4_79E1D38A_6A321.jpg?e=DCAA3651066506BBF31D4A9B929_7054D5C9_396C7.jpg?e=0CB51AE684040896C5F2B12B798_76F93CB3_2FA52.jpg?e=D4ADF73F4E1A861843C79AA2EEF_6B1B3999_92145.jpg?e=397C358F32A0135326EC7603459_CF6B37DD_6309A.jpg?e=2FF1EF24B59D63DC639C8E40F78_03C3468D_2FA28.jpg?e=14E0FAE20E62B5BC07B47720D7B_18854A0D_382F4.jpg?e=6D66FCEF0FA7140D4912BC1D278_1065EBF5_276F1.jpg?e=4AC58D9BAD54E0A5FFF531E577E_AD017009_239E2.jpg?e=

TOP
【网站地图】